Uma pesquisa conduzida pela Texas A&M University aponta um possível avanço no combate ao envelhecimento cerebral. Cientistas desenvolveram um spray nasal que, em testes com animais, conseguiu reduzir inflamações no cérebro e recuperar funções de memória, indicando uma nova abordagem terapêutica para doenças ligadas ao declínio cognitivo.
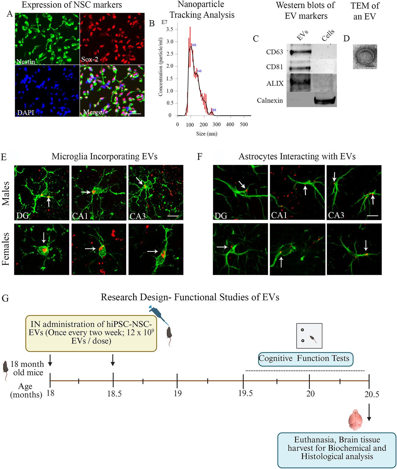
O estudo, realizado no Naresh K. Vashisht College of Medicine e publicado no Journal of Extracellular Vesicles, investigou uma tecnologia baseada em vesículas extracelulares partículas liberadas por células derivadas de células-tronco neurais humanas. Essas estruturas carregam microRNAs terapêuticos, responsáveis por regular funções genéticas e imunológicas no cérebro.
A pesquisa concentra-se na chamada neuroinflamação associada à idade, um processo crônico que afeta regiões fundamentais para a memória, como o hipocampo. Durante décadas, esse fenômeno foi tratado como uma consequência inevitável do envelhecimento. No entanto, os resultados obtidos sugerem que esse quadro pode ser revertido.
Segundo o professor Ashok Shetty, diretor associado do Instituto de Medicina Regenerativa da universidade, os dados indicam uma mudança relevante na compreensão do envelhecimento cerebral. Ele afirmou que os testes mostram a possibilidade de restaurar funções cognitivas e manter indivíduos mentalmente ativos por mais tempo.
A principal pesquisadora do estudo, Madhu Leelavathi Narayana, explicou que os microRNAs atuam como reguladores essenciais no organismo. Eles interferem em múltiplas vias de sinalização e ajudam a controlar processos inflamatórios no cérebro.

Nos experimentos, animais idosos receberam duas doses do spray nasal. Após algumas semanas, os pesquisadores observaram redução significativa da inflamação cerebral, melhora na atividade das mitocôndrias responsáveis pela produção de energia celular e recuperação da capacidade de memória.
Além disso, o tratamento diminuiu alterações comuns do envelhecimento, como o acúmulo de substâncias prejudiciais e o aumento de células inflamatórias. Também foi registrado aumento na produção de proteínas antioxidantes e ativação de genes ligados ao funcionamento energético das células, reduzindo o estresse oxidativo no cérebro.
Um dos diferenciais da tecnologia está na forma de aplicação. O spray nasal permite que as substâncias alcancem diretamente o cérebro, superando a barreira hematoencefálica, que normalmente impede a entrada de compostos externos no sistema nervoso central. Para o pesquisador Maheedhar Kodali, esse método representa uma alternativa prática por dispensar procedimentos invasivos.
O mecanismo de ação do tratamento também chamou atenção. A terapia atua na redução de vias inflamatórias como NLRP3 e cGAS-STING, conhecidas por manter processos inflamatórios crônicos no cérebro ao longo do envelhecimento.
Nos testes comportamentais, os animais tratados apresentaram melhor desempenho em tarefas de memória e maior adaptação a novos ambientes. Já aqueles que não receberam o spray mantiveram sinais claros de declínio cognitivo.
Os pesquisadores afirmam que o tratamento estimula mecanismos naturais de reparo do cérebro, promovendo a redução da inflamação e a recuperação das funções neurais. Esse avanço ganha relevância diante da previsão de crescimento dos casos de demência nas próximas décadas, o que amplia a necessidade de terapias mais eficazes.
A expectativa é que, no futuro, um tratamento com poucas doses possa substituir intervenções prolongadas ou medicamentos contínuos. Outro ponto destacado foi a consistência dos resultados em animais machos e fêmeas, o que indica potencial de aplicação mais ampla.
Além do envelhecimento cerebral, a tecnologia pode ser explorada em outras condições neurológicas, incluindo recuperação após AVC e tratamento de doenças neurodegenerativas como o Alzheimer.
Em nível molecular, o estudo também identificou redução de marcadores inflamatórios no hipocampo e aumento da atividade de genes ligados à produção de energia celular fatores diretamente associados à melhora do desempenho cognitivo.
A equipe já solicitou patente da tecnologia nos Estados Unidos e planeja avançar para testes em humanos, com foco na segurança e eficácia do método. O objetivo final é restaurar a saúde cerebral ao controlar inflamações e reativar processos essenciais para o funcionamento do sistema nervoso.